开通会员
限时优惠
登录
首页
题库
Scratch等级考试题库
python等级考试题库
C/C++等级考试题库
数学思维训练&&NOC训练
Scratch考级考试
python等级考试
C++等级考试
赛事考级
OJ训练
文库
课程资源
真题全解
小学语文
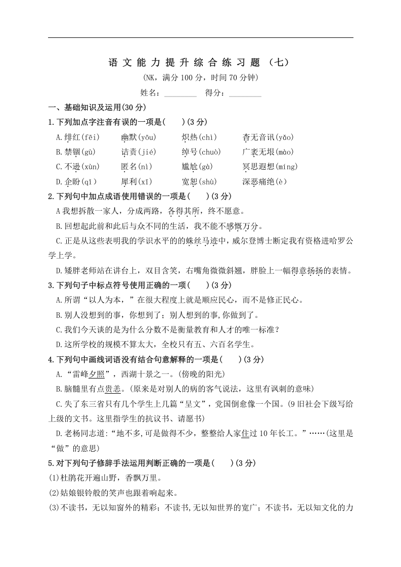
2020-2021学年重庆市南开中学冲进名校语文(真题)-语文六年级下册.doc
小升初语文真题汇编(重庆专版)
DOC
11页
下载0
2024-01-25
浏览1814
收藏0
点赞0
评分-
1.00
温馨提示:当前文档最多只能预览 1 页,若文档总页数超出了 1 页,请下载原文档以浏览全部内容。
剩余10页未读,
下载浏览全部
文档描述
2020-2021学年重庆市南开中学冲进名校语文(真题)-语文六年级下册.doc
下载提示
加入VIP会员,尊享免费下载特权!
栗子文库所有资源
:月卡会员、季卡会员、年卡会员皆免费下载!
栗子课程
栗子编程-数学思维、在线编程,在线刷题,课程资源下载【www.lzcode.cn】
查看用户
该文档于
上传
推荐文档
重庆市育才小学小学语文六年级小升初模拟试卷详细答案(共10套).pdf
2023年重庆市两江新区部编版小升初考试语文试卷.pdf
2022年重庆市巴蜀中学小升初语文真题.doc
2021年重庆市巴蜀中学2021年部编版小升初考试语文试卷(原卷版).doc
2021年重庆市巴蜀中学2021年部编版小升初考试语文试卷(解析版).doc
2020-2021学年重庆市南开中学冲进名校语文(真题)-语文六年级下册.doc
2020-2021学年重庆市南岸区八中小升初冲进名校语文(真题)-语文六年级下册.doc
2020-2021学年重庆市南岸区八中小升初冲进名校语文(真题).pdf
2020-2021学年重庆市巴蜀中学冲进名校语文(真题)-语文六年级下册(含答案).doc
最新文档
重庆小升初语文真题及参考答案.pdf
重庆市育才小学小学语文六年级小升初模拟试卷详细答案(共10套).pdf
2023年重庆小升初语文试题及答案.pdf
2023年重庆市两江新区部编版小升初考试语文试卷.pdf
2023届重庆市潼南区小升初语文试卷(含解析).pdf
2022重庆市巫山县小升初人教版语文试卷答案.pdf
2022小升初语文全真模拟考试试卷 含答案.pdf
2022年重庆小升初语文试卷真题2022部编版.pdf
2022年重庆市云阳县初三中小升初分班测试题语文.pdf
2022年重庆市渝北区小升初语文试卷和答案解析.pdf